Week 1
Milestones
- Setting up the Connect2Bahmni app locally on my own computer, setting up the server locally using the bahmni lite docker version and setting up the Android Studio.
- Preparing high level architecture on how the feature should work.
- Started working on the JIRA stories and breaking the features into smaller user stories.
- Preparing a roadmap with the help of the mentors to proceed with the starting of the project and completing the project.
Screenshots / Videos
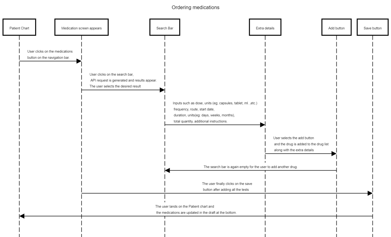
High-Level Architecture:
1.Investigations

2.Medications

Contributions
Learnings
- Learnt how to work with docker and learnt about docker images and containers.
- Learnt how to break big features into smaller user stories.
- Learnt how to prepare sequence diagrams under the high level architecture.